留学首页
中心介绍
中心业务
中心历史
中心简介
项目招生
国际本科(学士学位)招生项目
国际硕士招生项目
合作院校
表格与下载链接
国际少年班项目
中外高等学历人才联合培养项目
校园风采
留学申请
留学资讯
外语考试
申请流程
签证办理
专业选择
国家选择
院校推荐
学历认证
国外学历认证办法
留学档案
档案咨询电话
档案调转
关于组织关系
留学档案办理所需材料
留学档案办理的申请条件
中心留学档案管理办法
为什么办理留学档案
回国就业
人才招聘
新闻与通知
政策通知
工作进展
最近招生
院校合作部
部门概况
国际生风采
交流合作
联系我们
微信公众号
联系电话
联系地址
留学首页
中心介绍
项目招生
留学申请
学历认证
留学档案
回国就业
新闻与通知
院校合作部
联系我们
首页
项目招生
国际少年班项目
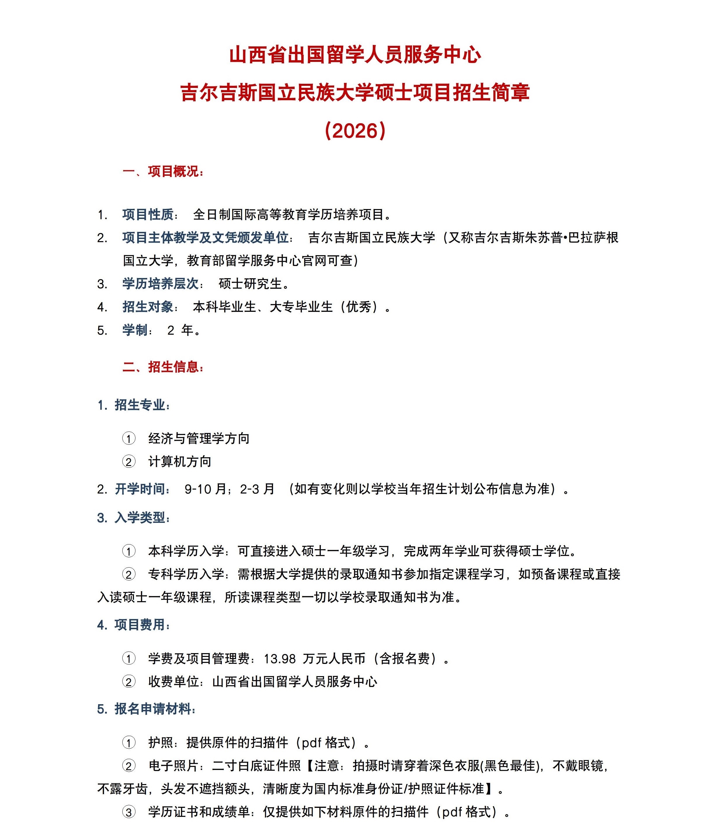
2026年中心项目简章(三)
2026年中心项目简章(三)
作者:admin
2025/11/19
信息来源:
版权所有 © 山西省出国留学人员服务中心
晋ICP备2021018820号
Copyright© 2010-2018 http://www.sxlfzx.com, All Rights Reserved.